TCIx Connections: Difference between revisions
From Zenitel Wiki
No edit summary |
No edit summary |
||
| Line 1: | Line 1: | ||
[[File:TCIS Connections 1.PNG|right]] | [[File:TCIS Connections 1.PNG|right|500px]] | ||
This article describes all Turbine Compact IP Standard Station connections. | This article describes all Turbine Compact IP Standard Station connections. | ||
| Line 25: | Line 25: | ||
==PCB - Front== | ==PCB - Front== | ||
[[File:TCIS Connections 3.PNG]] | [[File:TCIS Connections 3.PNG|500px]] | ||
<br style="clear:both;" /> | <br style="clear:both;" /> | ||
[[File:TCIS Connections 4.PNG|thumb| | [[File:TCIS Connections 4.PNG|thumb|500px]] | ||
'''P1''' RJ45 PoE port for 10/100 Mbit Ethernet connection. | '''P1''' RJ45 PoE port for 10/100 Mbit Ethernet connection. | ||
:The station can be powered from this port if the line supports Power over Ethernet (PoE). | :The station can be powered from this port if the line supports Power over Ethernet (PoE). | ||
Revision as of 09:27, 23 August 2016
This article describes all Turbine Compact IP Standard Station connections.
The Turbine Compact IP station has a RJ-45 PoE/LAN port, and 6-pin & 10-pin external connectors.
| Ethernet/Power | 10/100 Mbps Ethernet RJ-45 port for LAN (uplink) connection. Supports PoE (802.3af). Draws power from either spare line or signal line. |
| Secondary Power | 24 VDC (16 – 48 V) secondary power is provided from an external adapter. |
| Relays | There is one Double Throw relay contact with 60W switching power. COM, NO, NC contacts are provided. |
| Input/Output | 6 I/Os are available. Each I/O can be configured as either input, output, or LED driver. |
| Audio Line Out | A balanced 600 ohm audio line out with induction loop signal |
Note! Use cables crimped with ferrules for terminal block connectors
- When the Turbine Station is connected to the network, its IP address is automatically obtained from a DHCP server or an IP address in the range 169.254.x.x will be assigned.
- To make the station speak its IP address, press the call button on the station.
PCB - Front
P1 RJ45 PoE port for 10/100 Mbit Ethernet connection.
- The station can be powered from this port if the line supports Power over Ethernet (PoE).
P2 6-pin plug-on terminal for external connections.
- Pin 1/2 24 VDC for external secondary power if PoE is not used. Pin 1 is positive.
- Pin 3 COM relay
- Pin 4 NO relay
- Pin 5 NC relay
The relay can switch and carry continuously 60W power maximum. So with maximum current 2A, it can take maximum 30V, or with maximum voltage 250VAC it can take maximum 240mA.
P4 Loudspeaker & Electret microphone
- Pin 1 10W Speaker amplifier +
- Pin 2 10W Speaker amplifier -
- Pin 3 Electret Microphone +
- Pin 4 Electret Microphone -
Input Connectors
P3 10-pin plug-on terminal for external connections.
- Pin 1 5.3V (max. 200mA current)
- Pin 2 GND
- Pin 3 Button Input or LED Driver
- Pin 4 Button Input or LED Driver
- Pin 5 Button Input or LED Driver
- Pin 6 Button Input or LED Driver
- Pin 7 Button Input or LED Driver
- Pin 8 Button Input or LED Driver
- Pin 9 600 ohm balanced line out +
- Pin 10 600 ohm balanced line out -
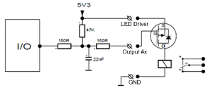
Output Connectors + 1 relay
The extra relay for any of the 6 I/O pins is connected as shown:
Most general purpose P-Channel MOSFET's should work. Recommended example: BSS84
The 5,3V output can deliver 200mA current maximum
PCB - Rear
J6 10-pin terminal for digital MEMS Microphone
- Pin 1 Left mic select (Vdd)
- Pin 2 Right mic select (GND)
- Pin 3 Data
- Pin 4 Data
- Pin 5 Vdd 3.3V
- Pin 6 Vdd 3.3V
- Pin 7 CLK
- Pin 8 CLK
- Pin 9 GND
- Pin 10 GND
Front Board - Front
Front Board - Rear

