Node-Red - Getting Started: Difference between revisions
From Zenitel Wiki
| Line 44: | Line 44: | ||
===Zenitel Link user=== | ===Zenitel Link user=== | ||
The | The communication between Node-Red and Zenitel Connect Pro is using the "Zenitel Link" protocol.<br> | ||
A [[User Management (Zenitel Connect Pro)|Zenitel Link user]] must be created in Zenitel Connect Pro. | A [[User Management (Zenitel Connect Pro)|Zenitel Link user]] must be created in Zenitel Connect Pro. | ||
Revision as of 10:07, 1 November 2024
Introduction
Node-RED is the open-source software that is used as an event programming for Zenitel Connect Pro.
The benefits of Node-RED are
- Easy to use – Low code platform, graphical way of programming
- Although low code: still powerful
- Many existing integrations and programming examples
- Easy to re-use (export and import capability)
- Intuitive debug possibilities
For installation of Node-RED you can go to this article: Node-Red - Installation
Interface
| Node-RED User Interface |
Operation
Node-RED is a graphical programming language based around receiving, processing and sending messages.
Messages can be manipulated using 'nodes' that can be dragged and dropped to the workspace, linked together in chains and then sent to the output.
With respect to Zenitel Connect Pro, these messages can be events occuring, such as Calls or Door Opening events.
Manipulation of the message may include IF statements, setting a new parameter such as Directory Number or including a delay.
Output from Node-RED can be sent back in to ZCP to initiate a new call, or control a GPO. It could also be towards a third party application.
| Node-RED example |
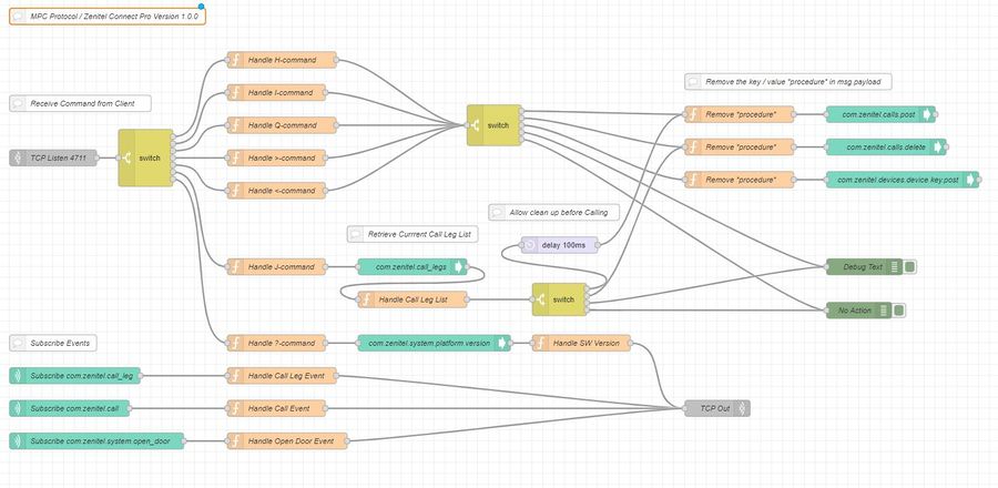
Communication between Node-RED and Zenitel Connect Pro
License
Node-Red connects to Zenitel Connect Pro as a Zenitel Link user. This requires an
- Integration license (ZCL-API) - 1002720900
Zenitel Link user
The communication between Node-Red and Zenitel Connect Pro is using the "Zenitel Link" protocol.
A Zenitel Link user must be created in Zenitel Connect Pro.
- In ZCP go to System > Users
- Press the
to add a new user
- Give the user a Name and a Password, and set the Role = "Zenitel Link User"
Firewall
Communication between Node-RED and ZCP is via WAMP.
This requires that port 8086 is enabled in the firewall of ZCP for Secure WAMP which is the default. If you are using unsecure WAMP, you need to enable port 8087.
| Firewall ports for WAMP connection to Node-RED |
Installing Zenitel Connect Pro WAMP connector node
To connect Node-RED to Zenitel Connect Pro, we must first install the Zenitel specific WAMP connector node
- In Node Red click on the "Hamburger" menu icon in the top right, and choose Manage palette
- Choose the Install tab
- In the search bar, type zenitel and press enter
- Select 'Node-RED-contrib-zenitel-wamp-auth' and press Install
| Node-RED WAMP node installation |
WAMP Message Formatting
ZCP sends information as an Array containing labels and values as strings.
The format of these arrays varies depending on the message itself, and the format documentation is available from <zcp_ipaddress>/openapi
The Open Door event for example generates the following items
from_dirno - Directory Number of operator opening door
from_name - Display name of operator opening door
door_dirno - Directory number of Door
door_name - Display name of Door
gpo
gpo_id - Id of the GPO activated
mac_address - MAC of the device hosting the GPO being activated
time - Duration in seconds for a timed relay activation.
Node-RED receives this array as a message payload, which is referred to as msg.payload
As an example, if we look at a Door Open event, it has the following properties
msg.payload.args[0]["door_dirno"] msg.payload.args[0]["door_name"] msg.payload.args[0]["from_dirno"] msg.payload.args[0]["from_name"] msg.payload.args[0][gpo]["gpo_id"] msg.payload.args[0][gpo]["mac_address"] msg.payload.args[0][gpo]["time"]
Using this information, we can receive Door Opening events, and process this information.
Wamp Nodes
There are 2 WAMP nodes that we utilise in our Node-RED Flow; Wamp In and Wamp Call
- Wamp In is a listener that will subscribe to certain WAMP events in ZCP and pass these messages to other nodes in the Flow.
- Wamp Call is a publisher that will send messages it receives to certain WAMP connection points within ZCP.
WAMP events that the Wamp In node can connect to include items like devices and directory, groups, calls and open door.
WAMP connection points that the Wamp Call node can connect to include items like calls, open door, gpos and device key emulation.
For example, to subscribe to Call events, you would drag a Wamp In node to the workspace, and subscribe to com.zenitel.calls. All call activity would be reported by this node to the next node in the chain.
To make a call using Node-RED, you would drag a Wamp Call node to the workspace, and attach it to com.zenitel.calls.post. Sending a correctly formatted message to this node would initiate a call in ZCP
First time use
When setting up Node-RED for the first time, we need to add a WAMP Connection point and the authentication details.
- Drag and drop a Wamp In node to the workspace.
- Double click on the node
- Press the + icon beside the field Add new wamp-client
- Add the ZCP IP Address and port number wss://<IP Address>:8086 in the wamp.placeholder.router field
- Add 'zenitel' in the wamp.placeholder.realm field
- Add your Zenitel Link username in the wamp.placeholder.authid field
- Add your Zenitel Link password in wamp.placeholder.password field
- Give your Wamp Connection a friendly name
- Click Add and then Done to finalize the properties. These details will be retained in the system
| Node-RED WAMP node installation |
Examples
First example flow
A client requires that in addition to the Relay being triggered at the Door for access control, a second relay on another device is required to provide a signal to indicate the door has been opened. This additional signal is for a mimic panel, and for input into the Building Management System.
The directory number of the Door is 202 and the Directory number of the second device is 204.
This is the only door that is monitored in this way, so while other doors may be opened, they should be ignored.
| The flow we will be describing step by step |
To achieve this, we can subscribe to the Open Door WAMP event using a Wamp In node that is subscribed to the Open Door events at com.zenitel.system.open_door.
| The settings on the WAMP in node |
The next bit is where the low code comes in
We can use a small amount of Java code within a Function node to extract the directory number from the incoming message payload and at the same time set up the new payload.
The incoming events are sent to a Function node that extracts the value from msg.payload.args[0]["open_door"], uses an If statement to test whether the door is Dir 202, and then formats the outgoing message to be sent to the Wamp Call node.
| The code written inside the function node |
The Function Node code is
// Retrieve the incoming number from the message payload var door = msg.payload.args[0]["door_dirno"];
// Test whether the door open is Directory number 202
if (door == 202){
// Create the new outgoing command
msg = {
payload: {
'dirno': '204',
'id': 'relay1',
'operation': 'set_timed',
'time': 3
}
}
// Send the command to the next node
return msg;
}
Finally, we can send this message to ZCP using a Wamp Call node connected to the GPO connection at com.zenitel.devices.device.gpos.gpo.post
| The settings in the outgoing wamp call node |
Second example flow
If we have many doors in our system and we need to provide a related relay for each door, we can expand our Function node with a key-value pair table.
An IP-LCM provides up to 9 relays, so our function needs to relate to the Directory Number and the Relay to be used.
The code is
// Retrieve the incoming number from the message payload
var door = msg.payload.args[0]["door_dirno"];
// Define a lookup table for door number substitutions with an additional 'id' field
// Each door number maps to an object with 'dirno' and 'id'
var lookupTable = {
202: { dirno: 204, id: 'relay1' }, // Example: if door is 202, activate relay 1 on IP-LCM at Directory number 204
302: { dirno: 204, id: 'relay2' }, // Example: if door is 302, activate relay 2 on IP-LCM at Directory number 204
402: { dirno: 204, id: 'relay3' } // Add more pairs as needed with their respective 'dirno' and 'id'
// Add new entries here in the format: 'door_number': { dirno: 'substitute_number', id: 'relayX' }
};
// Check if the incoming 'door' number exists in the lookup table
if (lookupTable.hasOwnProperty(door)) {
// Get the corresponding object (which contains both dirno and id) from the lookup table
var substitution = lookupTable[door];
// Create a new message object with the substituted 'dirno' and 'id' values
msg = {
payload: {
'dirno': substitution.dirno.toString(), // Convert the number to string if needed
'id': substitution.id, // Use the 'id' from the lookup table
'operation': 'set_timed', // Example operation, adjust as needed
'time': 3 // Example time value, adjust as needed
}
};
// Return the modified message
return msg;
} else {
// If the 'door' number does not exist in the lookup table, return null or handle the case appropriately
node.warn("Door number " + door + " not found in lookup table.");
return null;
}
Free available data on the Internet
On the internet there are lots of API's available to request various types of data. Some of these are on a payment plan but there is also many that are provided by governments free of charge. Examples of these are weather and natural events related data or timetables for public transport. Here you can find the example of the National Weather Service in the US: https://www.weather.gov/documentation/services-web-api. In their documentation you find that https://api.weather.gov/gridpoints/{wfo}/{x},{y}/forecast gives you the weather forecast for a specific location. The values for wfo, x, and y are a location system used by the NWS, the description is in the documentation. If we fill in the values for a given location in the US we get for example a request URL that looks like this: https://api.weather.gov/gridpoints/EAX/46,52/forecast This URL can be used with the HTTP request node.
| The URL in the HTTP request node |
Now when this node gets triggered it will request the current weather forecast from the NWS.
Debugging and troubleshooting options
To be able to troubleshoot a flow you might want to be able to manipulate and inspect the messages being send between the nodes. There are two very useful nodes to accomplish this.
The inject node
The inject node can be used to inject a message anywhere in the flow. This can be particular useful when you are expecting a message coming from a third party system but this is not available yet. With the inject node you can start testing your flow beforehand.
| The inject node |
| The options for injecting different types of messages |
The debug node
On the right hand side of your Node-RED window there is a debug pane. You can display messages being send between nodes by using the debug node. If you have multiple debug nodes in your flow you can turn them on and off to only view the one you are interested in. In the configuration of this node you can choose to only display the message payload, which is only the actual data, or the entire message object that is including all the meta data.
| The debug node |
| The options for displaying only the payload or the entire message object |
Further reading
We advise beginners to read further in the Node-RED cookbook: https://cookbook.nodered.org
