Private mode
From Zenitel Wiki
When calls are made to a station in Private mode, the station will be ringing like a telephone, and the called user has to accept the call by pressing the M-key or lift the handset.
Private mode can be set:
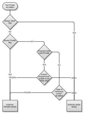
- By selecting "Private" mode on the station. Most station types has a switch or a jumper on the circuit board to set the station in Private mode. On IP stations one must press the C-button for 3 seconds.
- By enabling the Programable Open/Private in AlphaPro, then dial 7887 to set the station in Private mode.
- By setting the "Always Private" flag in AlphaPro
Note: When using the feature Programable Open/Private, the current state (private or open) is stored in state data, thus will be removed during "chilly reset".
