TKIE - Using the loudspeaker as microphone
From Zenitel Wiki

This article describes how the loudspeaker connected to a TKIE-2 kit also can be used as a microphone.
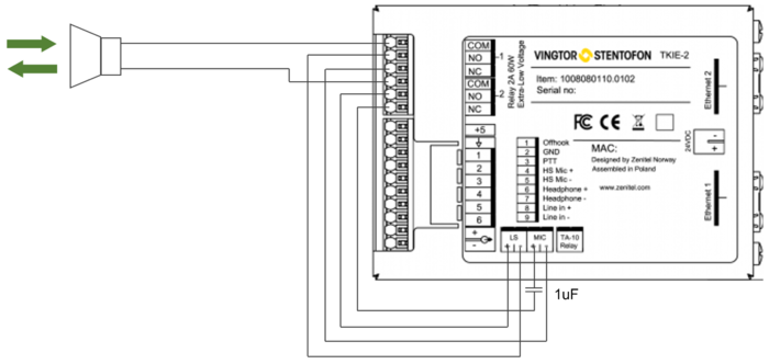
Wiring diagram
Minimum loudspeaker impedance is 8 ohms.
Configuration
The relays of the TKIE switches the loudspeaker. In idle the loudspeaker is connected to the mic input. When the relays are activated the loudspeaker is connected to the amplifier output.
ICX/AlphaCom system
To operate the relays, an event must be created with the TKIE-2 kit as the Event Owner:
In the example above the relays are controlled by the SET_IPRCO command. One can alternatively use the RCO command.
When the "Sub-event" = 62, this event will operate the relays when:
- M-key is pressed during a direct call
- Group call is received
- Audio Program is playing
- Alarm Message is received
Edge system
- Log on to the Edge Controller, and select Edge Controller > System Configuration > Special Settings
- Under the Relay column, select Show/Hide Settings for the TKIE kit
- To operate the relays of the TKIE when using the M-key during a direct call, configure Remote Digit For Relay On and Remote Digit For Relay Off as shown in the screen shot below.
- If the loudspeaker should distribute group calls, configure Group Call (Edge mode only) and Idle according to the screen shot below.
Pulse system
- Log on to the TKIE kit, and select System Configuration > Relay/Output Settings
- To operate the relays of the TKIE when using the M-key during a direct call, configure Remote Digit For Relay On and Remote Digit For Relay Off as shown in the screen shot below.
- If the loudspeaker should distribute group calls, configure Group Call (Pulse mode only) and Idle according to the screen shot below.
