Private mode: Difference between revisions
From Zenitel Wiki
No edit summary |
|||
| (4 intermediate revisions by the same user not shown) | |||
| Line 1: | Line 1: | ||
[[File:Private mode2.PNG|thumb| | {{AI}} | ||
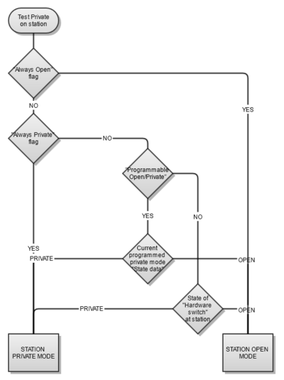
[[File:Private mode2.PNG|thumb|400px|right|State test of station private/open mode. "Always Open" flag was added in AMC software 12.3.x.x ]] | |||
When calls are made to a station in '''Private mode''', the station will be ringing like a telephone, and the called user has to accept the call by pressing the [[M-key]] or lift the handset. | When calls are made to a station in '''Private mode''', the station will be ringing like a telephone, and the called user has to accept the call by pressing the [[M-key]] or lift the handset. | ||
Private mode can be set: | Private mode can be set: | ||
* By selecting "Private" mode on the station. | * By selecting "Private" mode on the station. On IP stations the '''C-button must be pressed for 3 seconds'''. Analog stations have a switch or a jumper on the circuit board to set the station in Private mode. | ||
* By enabling the [[Open / Private selection feature|Programable Open/Private]] in AlphaPro, then dial 7887 to set the station in Private mode. | * By enabling the [[Open / Private selection feature|Programable Open/Private]] in AlphaPro, then dial 7887 to set the station in Private mode. | ||
* By setting the [[Users_%26_Stations_(AlphaPro)#Station_Type|"Always Private"]] flag in AlphaPro | * By setting the [[Users_%26_Stations_(AlphaPro)#Station_Type|"Always Private"]] flag in AlphaPro | ||
On IP stations the private mode is toggled by holding the C-key pressed in idle. Controlling private/open by C-key is disabled if: | On IP stations the private mode is toggled by holding the C-key pressed in idle. Controlling private/open by C-key is disabled if: | ||
| Line 20: | Line 15: | ||
The use of C-key on IP station will simultaneously set both the state of "current programmed private mode" and "state of hardware switch". | The use of C-key on IP station will simultaneously set both the state of "current programmed private mode" and "state of hardware switch". | ||
{{Note|When using the feature ''Programable Open/Private'', the current state (private or open) is stored in [[state data]], thus will be removed during "chilly reset".}} | |||
=== Related articles === | === Related articles === | ||
| Line 33: | Line 29: | ||
* [[SIP phone: Forward unattended call]] | * [[SIP phone: Forward unattended call]] | ||
[[Category: ICX-AlphaCom features]] | |||
[[Category: AlphaCom features]] | [[Category: AlphaCom features]] | ||
Latest revision as of 15:37, 14 October 2025
When calls are made to a station in Private mode, the station will be ringing like a telephone, and the called user has to accept the call by pressing the M-key or lift the handset.
Private mode can be set:
- By selecting "Private" mode on the station. On IP stations the C-button must be pressed for 3 seconds. Analog stations have a switch or a jumper on the circuit board to set the station in Private mode.
- By enabling the Programable Open/Private in AlphaPro, then dial 7887 to set the station in Private mode.
- By setting the "Always Private" flag in AlphaPro
On IP stations the private mode is toggled by holding the C-key pressed in idle. Controlling private/open by C-key is disabled if:
- The IP station is of hardware type without display, (I.e. no keyboard)
- "Always Private" flag is set
- "Always Open" flag is set
The use of C-key on IP station will simultaneously set both the state of "current programmed private mode" and "state of hardware switch".
| When using the feature Programable Open/Private, the current state (private or open) is stored in state data, thus will be removed during "chilly reset". |
Related articles
- Private Ringing, Customized ringing tone
- Private break-in
- Override Private or Absent status
- Call Setup Priority
- Programmable Open/Private
- Private Ringing mode (Event Type)
- Private Ringing Outgoing (Event Type)
- Increased volume on ringing signal
- Private ringing on Call Request ("Private ring mail priority")
- SIP phone: Forward unattended call
